Informační výstupy

Výstupy ze systému jsou značně ekonomicky citlivé. Má k nim proto přístup pouze omezený okruh uživatelů, především vodohospodáři jednotlivých podniků. Informační výstupy systému jsou ve formátu stránek Internetu a v této elektronické podobě je mohou oprávnění uživatelé získat u provozovatele úlohy. Vychází se přitom ze zjevného faktu, že papírová podoba dokumentů se přežívá a už z ryze ekonomických důvodů nebude možno v dohledné době financovat značné objemy papíru. Vydávání elektronických podkladů namísto papírových má navíc oporu v zákonných normách (např. zákony o informačních soustavách apod.).

Stránky s jednotlivými informačními výstupy tvoří hierarchický strom a lze jej prohlížet (a jeho jednotlivé části tisknout) kterýmkoliv "webovským" prohlížečem (Explorer, Netscape apod.). Prohlížeče jsou samozřejmě orientovány obrazovkově; proto mají - alespoň v současné době - omezené možnosti pro ovládání tiskárny. To se může projevit např. "roztržením" tabulek při fyzickém tisku. Výstupy jsou však koncipovány tak, aby k tomu docházelo minimálně.

Výstupy informačního systému jsou dvojího charakteru: výstupy pro vodohospodáře jednotlivých podniků (dále označované jako Informační výstupy) a výstupy pro hlavního vodohospodáře (dále označované jako Souhrnné výstupy). Informační výstupy se týkají jen jednotlivých podniků a data jiných podniků se v nich objeví jen jako údaje tras sítě překračujících hranice podniku.

Souhrnné výstupy pak sumarizují data jednotlivých podniků podle skupin podniků: Českomoravské doly, OKD - a dále činné doly, doly v útlumu atd. Jsou sestaveny po skupinách podniků tak, jak je požaduje Hlavní vodohospodář. Jak příslušnost podniku ke skupině, tak samotné skupiny podniků lze dynamicky měnit.

Všechny výstupy mají jednotné záhlaví. To obsahuje číslo výstupu, název výstupu a označení skupiny podniků, které se výstup týká. Rovněž sloupce, které tvoří obsah každého výstupu, mají celkem jednotnou strukturu: první sloupec většinou obsahuje textové upřesnění, další sloupce hodnoty jednotlivých podniků dané skupiny, poslední sloupec obsahuje řádkové součty za všechny podniky.

Záhlaví sloupců pro jednotlivé podniky obsahuje jednak kódové označení podniku, jednak jeho zkratku, vytvořenou pouze pro potřeby těchto souhrnných sestav (tedy ne oficielní označení podniku). Tuto zkratku lze dynamicky měnit.

Některé výstupy je vhodné v případě "papírové" potřeby vytisknout vodorovně, většina může být tisknuta svisle. Vodorovně jsou tisknuty ty sestavy, u kterých by při svislém tisku docházelo k lámání řádků uvnitř buněk tabulek. Orientace při tisku je však dána nastavením prohlížeče; na obrazovce jsou samozřejmě všechny výstupy svislé.

Poznámka: Právě z důvodu ekonomické citlivosti není informační systém dynamický. Byl sice připraven modul kontaktující databázi provozovatele, ale jeho provoz byl uživateli odmítnut s poukazem na to, že mnoho z nich buď nemá k disposici svůj počítač, nebo nemá možnost bezpečného přístupu. Proto je základní vyžadovaný způsob výstupů s výročním stavem předáván na disketách (HTML soubory v komprimovaném tvaru mají cca 1.2 MB). Dále se předávají ve stejné podobě informační výstupy k 15.10. jako podklady pro poplatkové přiznání dle přílohy B vyhlášky MŽP č. 47/99 Sb.

Informační výstup 1 - Seznam vodohospodářů

Výstup obsahuje seznam podniků, jejich vodohospodářů, adres a telefonů ke dni výstupu. Při výstupu lze volit, které podniky se do výstupu zařadí.

Informační výstup 2 - Základní ekonomické údaje

Závěrem každého kalendářního roku vyplňují vodohospodáři jednorázově formulář "Závěrečná vodohospodářská zpráva". Informační výstup 2 je pouhým opisem dat tohoto formuláře s jedinou výjimkou: položky 40,41 a 42 (skutečný počet směn, těžby a vsázky) jsou součtem těchto veličin zadávaných každý měsíc na základě měsíčních výkazů. Vystupují pouze nenulové hodnoty; jestliže celý oddíl (např. Přirážky) obsahuje pouze nuly, nevystupuje se ani hlavička oddílu.

Informační výstup 3 - Sumarizace vodohospodářských zpráv

Základní datový přehled o sledovaných množstvích vod. Obsahuje ta množství na těch trasách sítě, které vodohospodáři během roku průběžně hlásili provozovateli. Z těchto - a pouze z těchto - dat se vychází při veškerém dalším zpracování.

Informační výstup 4 - Příjem vody do podniku

Specielními trasami sítě jsou ty trasy, které překračují hranice podniku (jeden z obou uzlů je ve sledovaném podniku a druhý v jiném podniku). Výstup obsahuje přehled o objemech v takových specielních trasách, a to v těch, které vodu do podniku přivádějí. Výstup je kategorizován podle kvality vody.

Informační výstup 5 - Bilance vlastních zdrojů

Specielními trasami sítě jsou ty trasy, které "v podniku začínají". Jejich počáteční uzel je uzlem sledovaného podniku a není koncovým uzlem žádné jiné trasy. Výstup obsahuje přehled o objemech v takových specielních trasách; jde především o studny, vlastní důlní vody apod. Výstup je kategorizován podle kvality vody.

Informační výstup 6 - Odtoky vod z podniku

Specielními trasami sítě jsou ty trasy, které překračují hranice podniku (jeden z obou uzlů je ve sledovaném podniku a druhý v jiném podniku). Výstup obsahuje přehled o objemech v takových specielních trasách, a to v těch, které vodu z podniku odvádějí. Výstup je kategorizována podle kvality vody.

Informační výstup 7 - Distribuce pitné vody

Tento výstup je poplatný snaze zachovat vodohospodářům označování některých význačných uzlů tak, jak na to jsou zvyklí z dřívější evidence. Jde specielně o tuto situaci:

Podnik odebírá vodu např. z OVaK a používá ji v několika svých místech a případně ji ještě prodává (redistribuuje). OVaK však není pro vodohospodáře reprezentován "sebou samým", ale jakýmsi zástupným uzlem ležícím v podniku, jehož označení (např. 1171) se přenáší z historie. V síťovém modelu je proto nutno vložit trasu OVaK --> 1171.

Zvláště pro nejdražší - pitnou - vodu je pro vodohospodáře podstatné vědět, co se s touto vodou děje po jejím příjmu, tj. kam se rozvádí např. z místa 1171 z hořejšího příkladu.

Výstup rozepisuje pro každou "vstupní trasu" (např. OVaK --> 1171) všechny její bezprostředně navazující trasy (např. 1171 --> 0191, 1171 --> 9161 a 1171 --> 5262).

Informační výstup 8 - Bilance míst použití vody

Výstup se týká informací o význačných uzlech sítě. Uzel je místo, do kterého se voda přivádí (i několika trasami), ze kterého se voda odvádí (i několika trasami) a ve kterém se voda případně používá a tím se mění její kvalita.

Význačné uzly vodohospodářské sítě jsou především místa, ve kterých voda "vzniká" (studny, důlní vody) nebo přes která se voda do podniku dodává. Dále to jsou místa, ve kterých se zlepšuje kvalita (úpravny vod, ČOV, recirkulační zdroje). Konečně jde o místa, ve kterých se voda skutečně použije (a tím se zhorší její kvalita).

Bilancí uzlu = místa se pak rozumí porovnání celkového přítoku do uzlu a celkového odtoku z uzlu a vyjádření tohoto vztahu v procentech ztrát. V příloze jsou uvedeny ztráty skutečné i plánované. Záporné ztráty jsou pak znamením nikoliv úbytku, ale naopak přírůstku množství vody v uzlu (např. srážkovou činností, průsakem apod.). Poznamenejme jen, že pouhých 10mm srážek znamená pro plochu 10 ha příbytek 1000 kubíků vody.

Informační výstup 9 - Vývoj použití vody

Výstup podává přehled přítoků do provozních míst podniku; pouze v nich se voda skutečně použije (a ještě v úpravnách vody, ale o tom je následující výstup). Výstup je kategorizována podle jednotlivých způsobů použití (chlazení, zaměstnanci apod.). V každé kategorii jsou uvedeny objemy v trasách přivádějících vodu do míst použití.

Informační výstup 10 - Vlastní výroba vody

Výstup podává přehled přítoků do míst, kde se v podniku kvalita vody zhodnocuje. Výstup je kategorizována podle jednotlivých způsobů zhodnocení (úpravna, recirkulační zdroj apod.). V každé kategorii jsou uvedeny objemy v trasách přivádějících vodu do míst zhodnocení kvality.

Informační výstup 11 - Bilance vlastních ČOV

Specielním místem v podniku je ČOV. Jim je věnována celý tento samostatný výstup. Pro každou ČOV jsou uvedeny všechny trasy přivádějící vody do ČOV a pak všechny trasy odvádějící vodu z ČOV. Na závěr je vyjádřen vztah mezi přítokem a odtokem.

Je nutno upozornit na fakt, že ve většině podniků nejsou přítoky a odtoky ČOV sledovány ani kvalifikovaným odhadem, natož měřidly. Jsou proto dopočítávány a přitom se může výrazně projevit zvláště kvalita kvalifikovaného odhadu navazujících tras.

Informační výstup 12 - Produkce znečištěné vody

Výstup podává přehled odtoků z provozních míst podniku; pouze v nich se voda skutečně použije.Výstup je kategorizována podle jednotlivých způsobů použití (chlazení, zaměstnanci apod.). V každé kategorii jsou uvedeny objemy v trasách odvádějících vodu do míst použití.

Objemy ve výstupu uvedené akceptují ztráty v jednotlivých provozních místech.

Informační výstup 13 - Seznam lokalit vzorkování

Výstup obsahuje výčet všech označení (např. 1101) lokalit, ze kterých pochází vzorky vod odesílaných do laboratoří k analýze. Každá z lokalit může s vodohospodářskou sítí souviset trojím způsobem:

Pouze dva první případy mají - s přihlédnutím k množství vod na trase resp. v uzlu - vliv na výpočet množství znečišťujících látek.

Pokud vodohospodáři uvedou na začátku roku plánované počty rozborů pro jednotlivé lokality, jsou tyto počty uvedeny ve sloupci "Rozborů".

Informační výstup 14 - Přehled hodnocení jakosti

Výstup uvádí - pro jednotlivé lokality vzorkování - celkové počty jednotlivých rozborů (nikoliv jednotlivých typů rozborů!) a jejich cen. Lokality, pro které existují v databázi limitů limitní hodnoty, mají uvede i počet testů na limity a počet jejich překročení. Jednotlivé typy rozborů rozebírají poslední čtyři sloupce. Plán se tiskne jen tehdy, pokud na začátku roku vodohospodáři plány zadají.

Informační výstup 15 - Rekapitulace rozborů

Výstup uvádí jednotlivé analytické hodnoty látek sledovaných podle Zákona dle jednotlivých lokalit a jednotlivých typů rozborů. Hodnoty jsou pouhým přepisem hodnot přebíraných z laboratoří.

Informační výstup 16 - Vyhodnocení rozborů

Pro každou lokalitu je uvedena statistika rozborů všech látek: počet, minimální a maximální hodnota a hodnota průměrná. Pokud jsou uvedeny pro místo a látku limity, uvádí se i počet testů a počet překročení limitů.

Po dohodě se zpracovatelem lze tento výstup jednorázově generovat i jen pro některé látky.

Informační výstup 17 - Produkce znečištění

Výstup obsahuje množství vod, průměrnou koncentraci a z toho odvozené hmotnostní množství látek sledovaných dle zákona. Výstup je kategorizován tak, aby podchytil především nejsledovanější případy: přívodní a odvodní trasy.

Uvedeny jsou samozřejmě jen ty trasy, ve kterých je současně dáno množství i kvalita.

Informační výstup 18 - Látkové znečištění

Výstup obsahuje informace o průměrné koncentraci, množství vod a množství znečišťující látky, to vše pro jednotlivé sledované látky. Výstup je dále kategorizován podle přívodních, vnitřních a odvodních tras.

Uvedeny jsou samozřejmě jen ty trasy, ve kterých je současně dáno množství i kvalita.

Souhrnný výstup 1 - Seznam vodohospodářů

Výstup obsahuje seznam podniků, jejich vodohospodářů, adres a telefonů ke dni výstupu. Při výstupu lze volit, které podniky se ve výstupu zobrazí.

Souhrnný výstup 2 - Základní ekonomické údaje

Závěrem každého kalendářního roku vyplňují vodohospodáři jednorázově formulář "Závěrečná vodohospodářská zpráva". Výstup 2 je pak pouhým opisem dat těchto formulářů s jedinou výjimkou: položky 40,41 a 42 (skutečný počet směn, těžby a vsázky) jsou součtem těchto veličin zadávaných každý měsíc na základě měsíčních výkazů. Vystupují pouze nenulové hodnoty; jestliže celý oddíl (např. Přirážky) obsahuje pouze nuly, netiskne se ani hlavička oddílu.

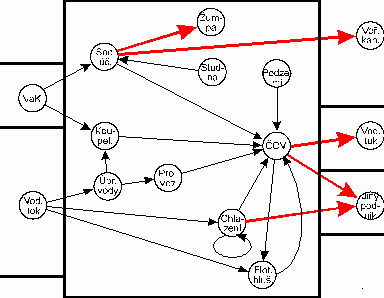
Souhrnný výstup 3 - Odběry a vlastní zdroje vod

Specielními trasami sítě jsou ty trasy, které překračují hranice podniku (jeden z obou uzlů je ve sledovaném podniku a druhý v jiném podniku). Výstup obsahuje přehled o objemech v takových specielních trasách, a to v těch, které vodu do podniku přivádějí - jinak řečeno, kterými podnik vodu odebírá od "okolních" podniků a organizací. Dalšími specielními trasami jsou ty, které "v podniku začínají", tedy jejich počáteční uzel je vnitropodnikovým zdrojem. Výstup je kategorizován podle kvality vody a podle polohy zdrojového místa.

Výstup tedy obsahuje objemy těch tras vodohospodářské sítě, které jsou na následujícím obrázku vyznačeny tučně (v barvě červeně):

 

Souhrnný výstup 4 - Dodávky a vypouštění vod z podniku

Specielními trasami sítě jsou ty trasy, které překračují hranice podniku (jeden z obou uzlů je ve sledovaném podniku a druhý v jiném podniku). Výstup obsahuje přehled o objemech v takových specielních trasách, a to v těch, které vodu z podniku odvádějí. Jinak řečeno, těmito trasami podnik dodává vodu jiným podnikům, respektive kterými vodu vypouští. Dalšími specielními trasami jsou ty, které "v podniku končí", tedy jejich koncový uzel je vnitropodnikovým recipientem. Výstup je kategorizován podle kvality vody a podle polohy cílového místa vypouštění.

Výstup tedy obsahuje objemy těch tras vodohospodářské sítě, které jsou na následujícím obrázku vyznačeny tučně (v barvě červeně):

 

Souhrnný výstup 5 - Bilance zdrojů upravených a recirkulovaných vod

Výstup podává přehled přítoků do míst, kde se v podniku kvalita vody zhodnocuje. Výstup je kategorizován podle kvality zhodnocené vody (úpravny většinou produkují kvalitu 2, recirkulační zdroje kvalitu 4 apod.). V každé kategorii jsou uvedeny součty objemů v trasách přivádějících vodu do míst zhodnocení kvality.

Výstup tedy obsahuje objemy těch tras vodohospodářské sítě, které jsou na následujícím obrázku vyznačeny tučně (v barvě červeně):

 

Souhrnný výstup 6 - Bilance vlastních ČOV

Specielním místem v podniku je ČOV. Jim je věnována celý tento samostatný výstup. Pro všechny ČOV každého podniku jsou uvedeny součty objemů všech tras přivádějících vodu do ČOV a pak součty objemů všech tras odvádějících vodu z ČOV. Dále jsou uvedeny předpokládané (plánované) ztráty a ztráty skutečné. Na závěr je vyjádřen vztah mezi přítokem a odtokem.

Je nutno upozornit na fakt, že ve většině podniků nejsou přítoky a odtoky z ČOV sledovány ani kvalifikovaným odhadem, natož měřidly. Jsou proto dopočítávány a přitom se může výrazně projevit zvláště kvalita kvalifikovaného odhadu navazujících tras. Proto je jako komentář připojena informace, jak pohlížet na kladné a záporné diference.

Souhrnný výstup 7 - Bilance použití vody

Výstup podává přehled přítoků do provozních míst podniku; pouze v nich se voda skutečně použije. Výstup je kategorizován podle jednotlivých způsobů použití (chlazení, zaměstnanci apod.). V každé kategorii jsou uvedeny objemy v trasách přivádějících vodu do míst použití rozdělené podle kvality vody. Výstup 7a obsahuje totéž, ale pro celkové objemy vod bez ohledu na kvalitu.

Souhrnný výstup 8 - Produkce odpadních vod

Výstup podává přehled odtoků z provozních míst podniku; pouze v nich se totiž voda skutečně použije. Výstup je kategorizován podle jednotlivých způsobů použití (chlazení, zaměstnanci apod.). V každé kategorii jsou uvedeny objemy v trasách odvádějících vodu z míst použití.

Objemy ve výstupu uvedené akceptují ztráty v jednotlivých provozních místech.

Výstup tedy obsahuje objemy těch tras vodohospodářské sítě, které jsou na následujícím obrázku vyznačeny tučně (v barvě červeně):

 

Souhrnný výstup 9 - Provozní ztráty

Výstup podává přehled ztrát v provozních místech podniku; pouze v nich se voda skutečně použije. Výstup je kategorizován podle jednotlivých způsobů použití (chlazení, zaměstnanci apod.). V každé kategorii jsou uvedeny celkové ztráty v místech použití v [m3] a dále percentuelní hodnota ztrát.

Souhrnný výstup 10 - Přehled provedených rozborů

Obsahem výstupu je přehled o celkových (!) počtech analýz na látky sledované zákonem. Jedná se o všechny analýzy na danou látku všech vzorků vyžádaných daným podnikem. Orientačně jsou rovněž uvedeny ceny za všechny analýzy. U posuzování cen je však nutno brát v úvahu to, že analýza na jednu látku se dělá v osmici (většinou) spolu s analýzou až sedmi jiných látek. Laboratoře účtují celkovou cenu za osmici (obecně n-tici, je-li analyzováno méně látek), proto cena analýzy na jednu látku je rovna orientačně osmině (obecně n-tině) celkové ceny.

Souhrnný výstup 11 - Celková produkce znečištění

Výstup podává přehled o celkovém množství znečišťujících látek sledovaných zákonem a o objemu, ke kterému jsou vztaženy.

Výstup má většinou tři části: údaje pro trasy, které mají

  1. zdrojový uzel mimo podnik a cílový uzel v podniku, jsou tedy přívodními trasami

  2. oba uzly v podniku, jsou tedy vnitřními trasami

  3. zdrojový uzel v podniku a cílový uzel mimo podnik, jsou tedy odvodními trasami.

Při posuzování údajů v sestavě je nutno mít na zřeteli fakt, že ne ze všech přívodních (odvodních) tras jsou odebírány vzorky resp. dopočteny koncentrace. Jestliže např. do toku vyúsťuje kanalizace, která vznikne spojením dvou větví ze dvou podniků, potom si vodohospodáři stanovili lokality pro odběr vzorků každý ve své větvi; jedna (popř. obě) jsou potom vnitřními trasami podniku.

Souhrnné výstupy 12, 13, 14 - název "Produkce znečištění ..."

Obsahem výstupů je množství znečišťujících látek a objemy vod, ze kterých jsou množství počítána. Hodnoty jsou přitom počítány na základě lokalit odběrů vzorků tak, jak si je stanovili vodohospodáři jednotlivých podniků. Při posuzování údajů v sestavě je proto nutno mít na zřeteli fakt, že ne ze všech tras vodohospodářské sítě jsou odebírány vzorky resp. dopočteny koncentrace.

Všechny tři výstupy obsahují součty evidovaných množství (tj. ne nutně všech!) různě kategorizovaných.

U všech sestav je nutno uvážit, že název "produkce znečištění ..." může být nepřesná. Podniky např. sledují kvalitu užitkové vody, kterou používají v důlních provozech pro zaměstnance. Jde tedy o ochranu zaměstnanců, nikoliv o produkci znečištění.

Poznámky k výstupům

Poznámka 1: V mnoha informačních výstupech se namísto plného textového označení typu místa používá zkratka podle následující tabulky:

 

Poznámka 2: Kromě látek, taxativně určených zákonem 58/98 Sb. jsou do souhrnných výstupů zahrnuty navíc: